MCP cover image

A flexible multi-interface AI agent framework for building agents with reasoning, tool use, memory, deep research, blockchain interaction, MCP, and agents-as-a-service.

503

Github Watches

62

Github Forks

503

Github Stars

heurist-agent-framework ./docs/img/agent-framework-poster.jpg

Heurist Agent Framework

A flexible multi-interface AI agent framework that can interact through various platforms including Telegram, Discord, Twitter, Farcaster, REST API, and MCP.

Grab a Heurist API Key instantly for free by using the code 'agent' while submitting the form on https://heurist.ai/dev-access


Overview

The Heurist Agent Framework is built on a modular architecture that allows an AI agent to:

  • Process text and voice messages
  • Generate images and videos
  • Interact across multiple platforms with consistent behavior
  • Fetch and store information in a knowledge base (Postgres and SQLite supported)
  • Access external APIs, tools, and a wide range of Mesh Agents to compose complex workflows

Table of Contents

Features

  • 🤖 Core Agent - Modular framework with advanced LLM integration
  • 🧩 Component Architecture - Plug-and-play components for flexible agent or agentic application design
  • 🔄 Workflow System - RAG, Chain of Thought, and Research workflows
  • 🖼️ Media Generation - Image creation and processing capabilities
  • 🎤 Voice Processing - Audio transcription and text-to-speech
  • 💾 Vector Storage - Knowledge retrieval with PostgreSQL/SQLite support
  • 🛠️ Tool Integration - Extensible tool framework with MCP support
  • 🌐 Mesh Agent Access - Connect to community-contributed specialized agents via API or MCP
  • 🔌 Multi-platform Support:
    • Telegram bot
    • Discord bot
    • Twitter automation
    • Farcaster integration
    • REST API
    • MCP integration

Heurist Mesh

mesh

Heurist Mesh is an open network where AI agents are contributed by the community and used modularly—similar to DeFi smart contracts. Each agent is a specialized unit that can process data, generate reports, or perform actions while collectively forming an intelligent swarm to tackle complex tasks. Each agent is accessible via a unified REST API interface, and can be used in conjunction with any agent framework or application.

Want to contribute your own agent? Check out the Mesh README for detailed guidelines, examples, and best practices.

MCP Support

Just In: All Heurist Mesh agents are accessible via MCP! This means you can access them from your favorite MCP client, including Claude Desktop, Cursor, and Windsurf.

Head to heurist-mesh-mcp-server to set up a server and give your AI assistant a powerup.

Recommended Mesh Agents

BitquerySolanaTokenInfoAgent - Provides comprehensive analysis of Solana tokens including metrics, holders, trading activity, and trending token discovery

CoinGeckoTokenInfoAgent - Fetches token information, market data, trending coins, and category data from CoinGecko

DexScreenerTokenInfoAgent - Fetches real-time DEX trading data and token information across multiple chains

ElfaTwitterIntelligenceAgent - Analyzes tokens, topics or Twitter accounts using Twitter data, highlighting smart influencers

ExaSearchAgent - Searches the web and provides direct answers to questions

GoplusAnalysisAgent - Fetches and analyzes security details of blockchain token contracts

MetaSleuthSolTokenWalletClusterAgent - Analyzes wallet clusters holding Solana tokens to identify holder behavior, concentration, and potential market manipulation

PumpFunTokenAgent - Analyzes Pump.fun tokens on Solana, tracking token creation and graduation events

SolWalletAgent - Queries Solana wallet assets and recent swap transactions

Full List of Mesh Agents

View the full list

Usage and Development Guide

Read the Mesh documentation

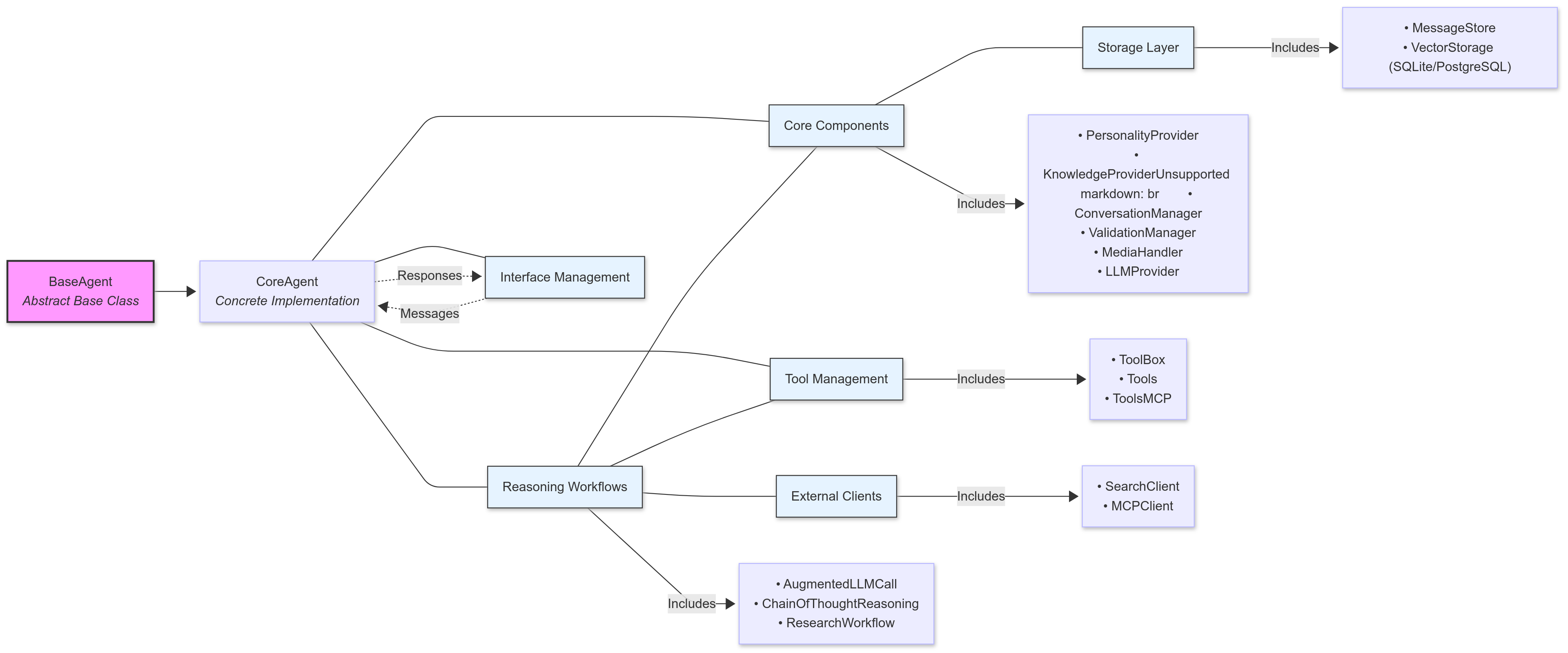
Heurist Agent Framework Architecture

The framework follows a modular, component-based architecture:

heurist-agent-framework ./docs/img/agent_hl.png

Agent Structure

  1. BaseAgent (Abstract Base Class)

    • Defines the interface and common functionality
    • Manages component initialization and lifecycle
    • Implements core messaging patterns
  2. CoreAgent (Concrete Implementation)

    • Implements BaseAgent functionality
    • Orchestrates components and workflows
    • Handles decision-making for workflow selection

Agent Interfaces

Each interface inherits from BaseAgent and implements platform-specific handling:

  • Telegram (interfaces/telegram_agent.py)
  • Discord (interfaces/discord_agent.py)
  • API (interfaces/flask_agent.py)
  • Twitter (interfaces/twitter_agent.py)
  • Farcaster (interfaces/farcaster_agent.py)

Heurist Core

Heurist Core provides a set of core components, tools, and workflows for building LLM-powered agents or agentic applications. It can be used as a standalone package or as part of the Heurist Agent Framework.

Read the Heurist Core documentation

Components

The framework uses a modular component system:

  • PersonalityProvider: Manages agent personality and system prompts
  • KnowledgeProvider: Handles knowledge retrieval from vector database
  • ConversationManager: Manages conversation history and context
  • ValidationManager: Validates inputs and outputs
  • MediaHandler: Processes images, audio, and other media
  • LLMProvider: Interfaces with language models
  • MessageStore: Stores and retrieves messages with vector search

Workflows

Workflows provide higher-level reasoning patterns:

  • AugmentedLLMCall: Standard RAG + tools pattern for context-aware responses
  • ChainOfThoughtReasoning: Multi-step reasoning with planning and execution phases
  • ResearchWorkflow: Deep web search and analysis with hierarchical exploration

Tool Management

  • ToolBox: Base framework for tool definition and registration
  • Tools: Tool management and execution layer
  • ToolsMCP: Integration with MCP Protocol for tool execution

External Clients

  • SearchClient: Unified client for web search (Firecrawl/Exa)
  • MCPClient: Client for MCP Protocol for local or remote servers.

Agent Usage and Development Guide

Read the Agent Usage and Development Guide

Development Setup

To set up your development environment:

  1. Install dependencies using uv:
   uv sync
  1. Activate the virtual environment:
   source .venv/bin/activate  # On Windows: .venv\Scripts\activate

[!NOTE] To run a file, you can use either python <filename>.py or uv run <filename>.py.

How to Use GitHub Issues

We encourage the community to open GitHub issues whenever you have a new idea or find something that needs attention. When creating an issue, please use our Issue Template and select one of the following categories:

  1. Integration Request

    • For requests to integrate with a new data source (e.g., CoinGecko, arXiv) or a new AI use case.
    • Most important for the community, as these issues help drive the direction of our framework's evolution.
    • If you have an idea but aren't sure how to implement it, open an issue under this label so others can pick it up or offer suggestions.
  2. Bug

    • For reporting errors or unexpected behavior in the framework.
    • Provide as much detail as possible (logs, steps to reproduce, environment, etc.).
  3. Question

    • For inquiries about usage, best practices, or clarifications on existing features.
  4. Bounty

    • For tasks with a reward (e.g., tokens, NFTs, or other benefits).
    • The bounty label indicates that Heurist team or another community member are offering a reward to whoever resolves the issue.
    • Bounty Rules:
      • Make sure to read the issue description carefully for scope and acceptance criteria.
      • Once your Pull Request addressing the bounty is merged, we'll follow up on fulfilling the reward.
      • Additional instructions (e.g., contact method) may be included in the issue itself.

Picking Up an Issue

  • Look for Integration Requests or Bounty issues if you want to contribute new features or earn rewards.
  • Feel free to discuss approaches in the comments. If you're ready to tackle it, mention "I'm working on this!" so others know it's in progress.

This process helps us stay organized, encourages community involvement, and keeps development transparent.

License

MIT License - See LICENSE file for details.

Contributing

  1. Fork the repository
  2. Create a feature branch
  3. Commit your changes
  4. Push to the branch
  5. Create a Pull Request

For Heurist Mesh agents or to learn about contributing specialized community agents, please refer to the Mesh README

Support

For support, please open an issue in the GitHub repository or contact the maintainers. Join the Heurist Ecosystem Builder telegram https://t.me/heuristsupport

Star History

Star History Chart

相关推荐

  • langgenius
  • Dify is an open-source LLM app development platform. Dify's intuitive interface combines AI workflow, RAG pipeline, agent capabilities, model management, observability features and more, letting you quickly go from prototype to production.

  • alibaba
  • an easy-to-use dynamic service discovery, configuration and service management platform for building AI cloud native applications.

  • WangRongsheng
  • 🧑‍🚀 全世界最好的LLM资料总结(视频生成、Agent、辅助编程、数据处理、模型训练、模型推理、o1 模型、MCP、小语言模型、视觉语言模型) | Summary of the world's best LLM resources.

  • microsoft
  • Python tool for converting files and office documents to Markdown.

  • mindsdb
  • AI's query engine - Platform for building AI that can answer questions over large scale federated data. - The only MCP Server you'll ever need

  • labring
  • FastGPT is a knowledge-based platform built on the LLMs, offers a comprehensive suite of out-of-the-box capabilities such as data processing, RAG retrieval, and visual AI workflow orchestration, letting you easily develop and deploy complex question-answering systems without the need for extensive setup or configuration.

  • mem0ai
  • Memory for AI Agents; SOTA in AI Agent Memory; Announcing OpenMemory MCP - local and secure memory management.

  • casibase
  • ⚡️AI Cloud OS: Open-source enterprise-level AI knowledge base and MCP (model-context-protocol)/A2A (agent-to-agent) management platform with admin UI, user management and Single-Sign-On⚡️, supports ChatGPT, Claude, Llama, Ollama, HuggingFace, etc., chat bot demo: https://ai.casibase.com, admin UI demo: https://ai-admin.casibase.com

  • ankorstore
  • Simple, modular, and observable Go framework for backend applications.

  • mindsdb
  • AI's query engine - Platform for building AI that can answer questions over large scale federated data. - The only MCP Server you'll ever need

  • rikkahub
  • RikkaHub is a Android APP that supports for multiple LLM providers.

  • udecode
  • Rich-text editor with AI, MCP, and shadcn/ui

    Reviews

    5 (0)